×
搜索
搜索
网站导航
首 页
关于平尚
产品中心
应用领域
荣誉证书
工厂车间
新闻中心
联系我们
您的位置:
首页
→
新闻中心
→
新闻动态
NTC热敏电阻在冷板进出口水温监控中的响应速度要求
发布时间:2025-12-09
在液冷AI服务器的热管理系统中,冷板进出口的水温并非一个缓慢变化的参考值,而是反映计算核心热耗与冷却效率的“实时脉搏”。GPU等核心芯片的功耗可能在毫秒间剧烈波动,这就要求其液冷循环的监控系统必须具备快速捕捉温度变化的能力。
NTC热敏电阻
作为最常用的测温元件,其响应速度直接决定了温控系统能否及时调整泵速或风扇,避免芯片过热降频或系统能效劣化。
毫秒之争:为何响应速度成为液冷监控的核心指标
响应速度,通常指热敏电阻对环境温度阶跃变化作出63.2%响应所需的时间(即热时间常数)。在冷板进出口的流道中,冷却液的温度变化速率可能非常快。若传感器响应滞后,监控系统读取的将是一个“过去”的温度值。根据行业数据,传统安装不当或封装粗笨的传感器响应时间可能超过3秒,而先进方案已能将此指标缩短至1.5秒。这1.5秒的差距,在应对AI算力突发负载时,可能导致冷却系统动作延迟,使得芯片结温在调控介入前已触及安全红线。
这种高速响应的需求,推动了对传感器结构与安装方式的革新。平尚科技在工业级液冷领域的实践表明,提升响应速度的关键在于最小化传感器的热质量并优化其与冷却液的热耦合。这意味着需要采用更微型化的NTC芯片,并将其封装在热容小、导热快的薄壁不锈钢外壳内,同时确保其能直接浸入或紧密接触流道中的冷却液。
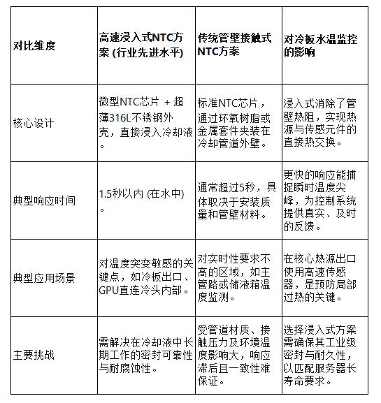
对比测试:不同技术路径下的响应性能分野
为明确响应速度的影响,可以通过对比不同设计方案来观察性能差异。一个典型的对比可以围绕“直接浸入式”方案与“间接接触式”方案展开。
此外,TI的应用手册从原理上解释,若传感器与被测介质之间存在额外的热阻(如空气间隙、塑料或环氧树脂),其响应时间会显著延长,可能从秒级恶化至数十秒。这进一步印证了直接、紧密的热耦合对于快速测温不可或缺。
平尚科技
的工业级实践:在可靠性与速度间取得平衡
实现1.5秒级的极速响应,离不开在材料科学和精密制造上的投入。平尚科技虽未主打车规级认证,但其工业级技术路径与之有相通之处。例如,采用类似316L的不锈钢材质封装,以确保在乙二醇水溶液等冷却液中长期稳定工作;通过优化内部结构,减少从外壳到NTC芯片的热梯度;提供稳固的机械密封和导线连接方案,以承受液冷系统可能存在的振动与压力脉冲。
在国内高功率液冷AI服务器项目中,
平尚科技
提供的快速响应NTC传感器,已能够将冷板进出口水温的监控延迟控制在2秒以内的实用水平。这确保了当服务器从待机状态突然加载满额AI训练任务时,温度监控系统能近乎实时地感知到冷板出口水温的上升趋势,从而让整个冷却环路更快地联动响应,为国产高端算力基础设施的稳定运行提供了关键的数据感知保障。
在液冷AI服务器的精密热管理中,冷板进出口的水温监控已从静态保护演变为动态优化的核心环节。
NTC热敏电阻
的响应速度,直接决定了这套“温控神经”的敏捷程度。通过拥抱直接浸入式设计、优化封装热学设计,国内的工业级技术完全有能力提供响应时间达2秒乃至更短的高可靠解决方案,这正是确保澎湃算力在安全、高效的冷却臂弯中持续释放的技术细节之一。
上一篇:光敏电阻实现液冷机柜漏液光学检测的创新方案
下一篇:液冷AI服务器相电流检测:合金电阻与贴片电阻的选型对比
东莞市平尚电子科技有限公司 版权所有
技术支持:
东莞网站建设