固态电容如何为液冷AI服务器BBU模块提供秒级备份
在液冷AI服务器高密度运算的背后,每一次毫秒级的电力波动都可能意味着一次关键任务的失败或数据的丢失。备用电源模块(BBU)作为守护数据与算力连续性的最后一道防线,其响应速度和可靠性直接决定了系统的稳定性。在传统的设计中,电解电容是BBU能量缓冲的主力,但随着AI负载的功率和动态特性日趋极限,兼具高功率密度与高可靠性的固态电容,正凭借其独特的物理特性,成为实现秒级精准备份的新基石。

瞬态响应与功率密度:传统方案的瓶颈与固态电容的突破液冷AI服务器中的BBU模块,其核心任务并非长时间续航,而是在外部供电中断的瞬间,提供瞬时、强大的功率支撑,确保系统能够完成关键数据保存或平滑切换到备用电源。这一过程通常在毫秒到秒级的时间内完成。在这一严苛场景下,传统液态铝电解电容存在固有局限。其内部的电解液在高温下会逐渐挥发,导致容量衰减和等效串联电阻(ESR)升高。ESR的增大会在电容提供大电流时产生额外压降和热量,降低放电效率。特别是在液冷环境中,虽然整体散热增强,但BBU模块内部空间紧凑,电容密集排布容易形成局部热点,这会加速液态电解液的干涸。因此,传统方案往往需要更大的电容容量和体积来补偿性能衰减,这与服务器高功率密度的设计趋势相悖。相比之下,固态电容(固态电解电容)采用导电高分子聚合物作为电解质,从根本上避免了电解液挥发的问题。这一材料革新带来了几项对BBU应用至关重要的优势:- 极低的ESR与高纹波电流能力:固态电容的ESR可比同规格液态电解电容降低80%以上。例如,平尚科技开发的固态电容系列产品,其ESR可稳定控制在5mΩ以下(@100kHz)。这意味着在提供相同峰值电流时,固态电容自身的能量损耗和电压波动更小,放电效率更高,能更“干净”地释放能量。其纹波电流承受能力可达同类液态产品的2.5倍。
- 卓越的高温与温度稳定性:固态电容的工作温度范围可达-40℃至+105℃,且其ESR和容量在此范围内的变化率远低于液态电容。在液冷机箱内可能存在的温度梯度环境中,固态电容的性能表现更为一致和可靠。
- 长寿命与高可靠性:由于没有电解液干涸失效的机制,固态电容的寿命更长。高温负载测试表明,在125℃条件下,固态电容的容量衰减远低于液态电容。这确保了BBU模块在服务器数年生命周期内的可靠性,符合数据中心免维护的设计目标。
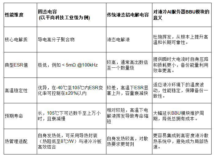
为了清晰展示固态电容在关键性能上的优势,以下是与传统液态铝电解电容的对比:
平尚科技的实践:从参数验证到液冷系统集成
平尚科技将工业级固态电容技术深度应用于液冷服务器电源解决方案,其验证数据和设计思路可直接映射到BBU模块的设计中。在实际对比测试中,采用固态电容的电源模块,其输出纹波电压峰值可比液态电容方案降低约46%,展现出更优的瞬时稳压能力。这对于需要“干净”备份电源的BBU至关重要。在可靠性方面,平尚科技的固态电容通过了严苛的温度循环测试,端头连接可靠性提升显著,这对于应对液冷系统启停或负载变化导致的冷板热冲击至关重要。针对液冷环境,平尚科技进行了针对性优化。通过采用新型导热封装材料,将固态电容的热阻降低至8℃/W。这意味着电容产生的热量能更高效地传导至液冷冷板,避免在BBU模块内部积聚。在模拟液冷环境的测试中,固态电容的温升可比传统方案降低近50%,确保了在长期高温工作下的参数稳定性和寿命。

固态电容在BBU中的角色演进与未来固态电容在BBU中的应用,正在从辅助角色向核心储能角色演进。在要求毫秒级响应的极致场景中,业界已开始采用“超级电容(EDLC/LIC)为主,固态电容为辅”的混合方案。超级电容拥有法拉级的超大容量和百万次的循环寿命,是实现秒级、大功率备份的终极选择。而固态电容在此方案中,凭借其高频特性好、ESR极低的优势,负责为超级电容的输出进行高频滤波和二次稳压,确保供给CPU/GPU的电源质量纯净无噪。总而言之,固态电容通过其低ESR、高稳定和长寿命的特性,为液冷AI服务器BBU模块提供了快速、高效且可靠的能量释放通道。平尚科技基于工业级应用的深厚积累,正通过实测验证与散热创新,推动固态电容从满足基础备份需求,向支撑更高功率、更智能响应的高级备用电源解决方案演进,为AI算力的坚实底座筑牢最后的电力防线。